livedata 6

Android - 상태관리, LiveData 대신 StateFlow를 사용하자.

현재 안드로이드 생태계는? 현재 안드로이드 생태계는 MVVM 아키텍처, 클린아키텍처가 대세가 되고, MVI 아키텍처가 점점 핫해지고 있다. 그만큼 개발 기술이 빠르게 발전하고 있고, 더욱 강력한 도구들이 생겨나고 있다는 것이다. Google에서 Android Architecture Compoenent로 여러가지 도구를 제시하고 있고, 그 중에 ViewModel과 LiveData는 정말 핫하고 유용하며, 현재 안드로이드 앱 개발에 있어서 가장 기본적인 도구로 몇년동안 자리잡고 있다. 그러나 시간이 지나면서 이들도 구시대의 기술이 되어가는 것은 당연하다. 영원히 최고의 도구는 없으니까. 오늘은 그 중 하나인 LiveData에 대해, 그리고 이를 대체할 StateFlow에 대해서 얘기해본다. 상태관리, 그리고..

개발/Android 2023.08.03

Android - Deep dive into LiveData - 4. MediatorLiveData

이전 포스팅에서 Transformations를 사용하여 LiveData를 다른 LiveData로 변화시켰다. 이번 포스팅은 Transformations 내부에서 사용한 MediatorLiveData에 대해 알아본다. https://developer.android.com/reference/android/arch/lifecycle/MediatorLiveData MediatorLiveData | Android Developers Stay organized with collections Save and categorize content based on your preferences. The android.arch Architecture Components packages are no longer maintain..

개발/Android 2023.04.01

Android - Deep dive into LiveData - 3. Transformations(map, switchMap)

LiveData를 사용할 때 LiveData가 변경되었을 때 값을 수신하고 다른 형태의 데이터로 변환해야 하는 경우가 있다. 예를들면 아래와 같은 상황을 보자. data class User( val firstName: String, val lastName: String, val nickName: String, ... ) private val _userLiveData: MutableLiveData = MutableLiveData() User 객체를 얻어왔을 때, UI에는 firstName과 lastName만을 수신해야한다고 가정해보자. Activity/Fragment에서 User를 UI에서 가공해야 할까? 이는 바람직하지 않다. 왜냐하면 데이터의 가공은 ViewModel 레이어에서 이루어지고, UI는 단지..

개발/Android 2023.01.28

Android - Deep dive into LiveData - 2. setValue vs postValue

LiveData를 사용할 때, 데이터의 변경은 어떻게 할 수 있을까? 제목에도 나와있듯이, setValue와 postValue가 있다. 왜 두 가지 방법이 있을까? 무슨 차이가 있는지 알아보자. public abstract class LiveData { ... /** * Sets the value. If there are active observers, the value will be dispatched to them. * * This method must be called from the main thread. If you need set a value from a background * thread, you can use {@link #postValue(Object)} * * @param value ..

개발/Android 2023.01.21

Android - Deep dive into LiveData - 1. LiveData가 무엇인가요?

안드로이드 앱 개발에 가장 많이 활용되는 Jetpack Component를 꼽으라고 한다면 LiveData는 손에 꼽힐 것이다. 앱 규모가 커지고 복잡해지면서 상태관리가 중요해졌다. 그러다보니 자연스레 MVVM도 표준 아키텍처로 자리잡혔고, 이를 충분히 활용하기 위해 ViewModel과 LiveData가 사용된다. 이번 포스팅 주제로, 안드로이드 프레임워크에서 상태관리를 하기위해 안성맞춤인 LiveData에 대해 자세히 알아본다. LiveData? 공식 문서에서 소개하는 LiveData를 꼭 읽어보길 바란다. https://developer.android.com/topic/libraries/architecture/livedata?hl=ko LiveData 개요 | Android 개발자 | Android ..

개발/Android 2023.01.21

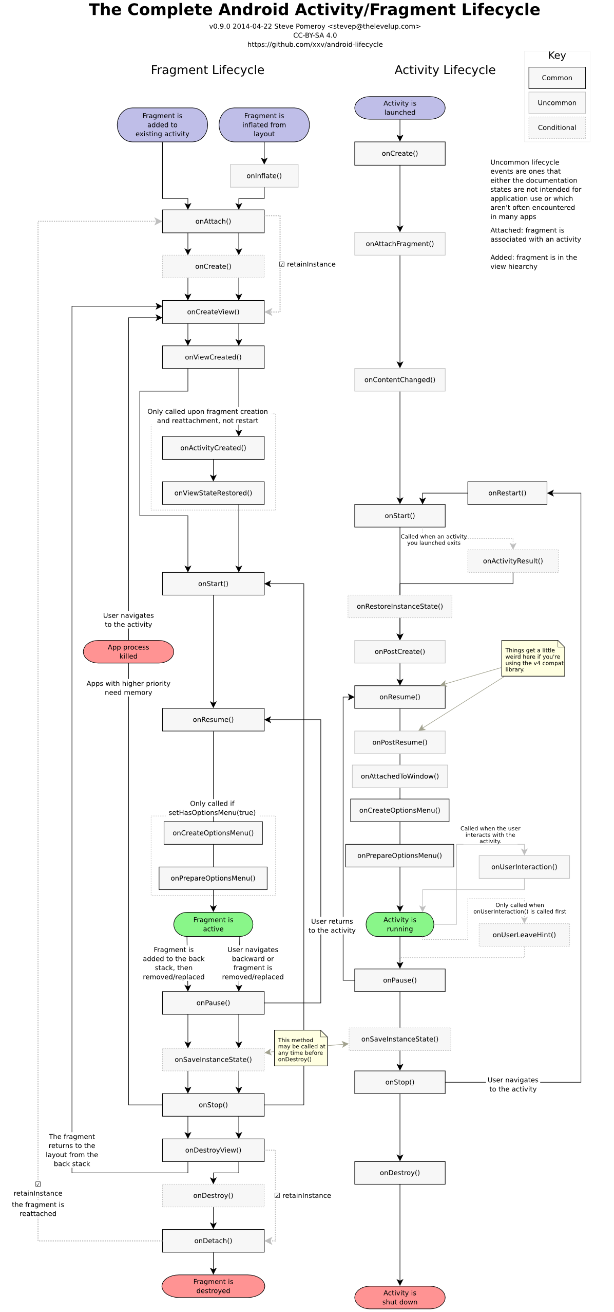
Android - LifecycleOwner vs ViewLifecycleOwner

Android 앱을 개발하면서 가장 기본적이고 중요한 것 중 하나는 앱의 생명주기라고 생각한다. 생명주기, Lifecycle은 Activity, Fragment, Service 와 같은 앱의 구성요소에 따라 다르다. 흐름은 어느정도 비슷하지만, 호출되는 함수가 다른 등의 차이가 있다. 현재 Android앱을 개발하면 Jetpack을 너무나도 당연히 사용하게 되고, LiveData와 ViewModel 또한 활용하고 있을 것이다. 그러다보면 자연스럽게 LifecycleOnwer, ViewLifecycleOwner에 대해 알게 된다. 그렇다면 이 둘의 차이는 무엇인지 정리해보자. LifecycleOwner가 뭐야? 먼저, LifecycleOwer에 대해 알아보자. https://developer.android..

개발/Android 2023.01.15
반응형